1- Recherche d'URLS
2- Notre Script
3- Résultats
4- Analyse

1- Recherche d'URLS :

Originairement nous avions besoin d'une cinquantaine d'URLS par langue, mais lors du lancement du premier script avec aspiration des pages, nous nous sommes aperçues que curl était impuissant face à un trop grand nombre de pages. Nous avons donc dû chercher de nouvelles URLS. Nous arrivons ainsi à soixante à quatre-vingt URLS par langue. Ces URLS se répartissent en quatre sous-corpus de la façon suivante :

Avant de commencer la recherche de nos URLS, nous nous sommes demandées dans quels types de textes nous serions susceptibles de trouver une expression de l'idée de devoir. Nous avons retenu quatre types de textes: des extraits de loi, des règlements intérieurs des conditions d'utilisation de sites ou de réseaux sociaux, des tutoriels et des articles de presse. Nous avons ainsi quatre types de discours qui nous paraissent représentatifs: un au niveau officiel, étatique, un autre de type toujours prescriptif mais plus susceptible d'être lu dans la vie de tous les jours, un autre qui présente des conseils en s'adressant à un lecteur et un discours journalistique dans lequel l'auteur retranscrit des consignes, des conseils mais plus souvent dans des tournures impersonnelles. Nous avons donc essayé de faire un corpus équilibré où la quantité de texte soit équivalente d'un sous-corpus à l'autre.

2- Notre Script

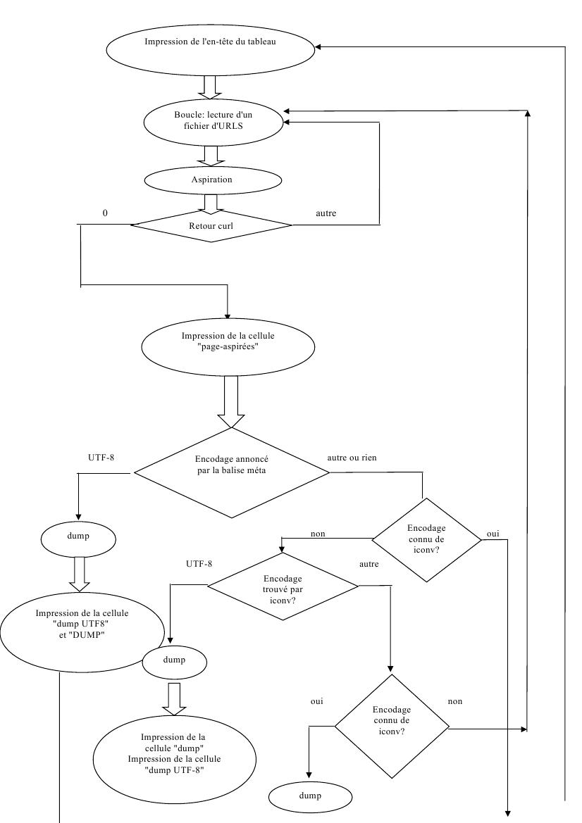
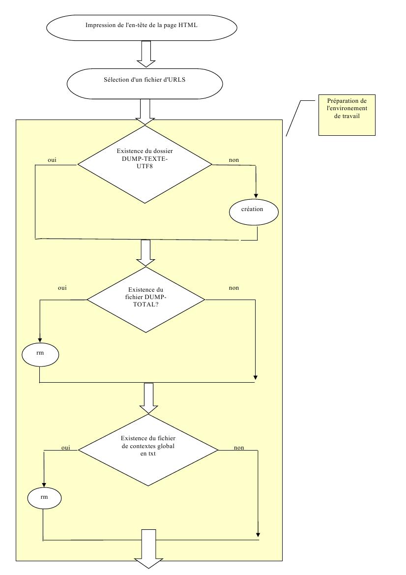
Voici un graphique pour illustrer les différentes étapes de notre script :

erreur 404 erreur 404 erreur 404 erreur 404

Préparation de l'environnement de travail :

Avant de commencer le corps de notre programme, nous apportons quelques modifications sur l'environnement de travail :

Pour faciliter l'exploitation des données récoltées, nous avons décidé de rassembler nos fichiers dump convertis ou récupérés en utf-8 dans un même dossier. Une simple ligne de commande avec mkdir suffit à créer ce dossier, mais pour ne pas créer de conflits, il faut avant tout vérifier l'existence de ce dossier à l'aide d'une clause if.

Pour constituer les fichiers qui rassemblent tous les dumps en utf-8 et tous les fichiers de contextes en txt, nous utilisons l'opérateur « >> ». C'est-à-dire que les dumps ou les contextes vont s'accumuler même à chaque fois qu'on relance le programme. Puisque la constitution de ces fichiers s'effectue au sein d'une boucle, nous n'avons pas d'autre choix que de les réinitialiser avant cette boucle, c'est-à-dire la boucle 2 de notre programme, celle qui concerne le traitement des URLS une à une. Pour cela, nous vérifions leur existence dans une clause if, et nous les effaçons le cas échéant.

Aspiration :

Nous avons découvert au premier lancement de notre script, que certaines urls étaient des redirections. Pour réussir à les aspirer, nous avons ajouté l'option -L à la commande curl pour pouvoir remonter jusqu'à la page désirée.

Afin de ne pas perdre de temps à poursuivre le traitement des pages dont l'aspiration s'était mal passée, nous avons utilisé le retour curl pour les détecter. L’inconvénient de cette technique est qu'elle ne détecte pas les pages qui affichent une erreur du type erreur 404. En effet, à partir du moment où une page a été aspirée, même affichant un message d'erreur, le retour curl est différent de 0 et donc la page n'apparait pas en anomalie dans le tableau et est traitée comme les autres pages.

Détection de l'encodage des pages :

Nous avons eu des problèmes avec le chinois lors de la détection de l'encodage des pages. Initialement, notre script cherchait l'encodage des pages en interrogeant file avant la balise meta. Mais nous nous sommes aperçues que file détectait en iso-latin bon nombre de pages dont la conversion en utf-8 échouait après. En observant les balises meta de ces pages, nous avons remarqué qu'en réalité, elles étaient pour la plupart encodées en GB2312, plus une en BIG5 et une ou deux en GB18030.

Pour dumper correctement les pages, il nous a donc fallu revoir notre script et faire en sorte que la détection de l'encodage se fasse d'abord en interrogeant la balise meta, puis par file si le résultat obtenu n'est pas satisfaisant. Le risque pour nous est alors de récupérer une mauvaise information et de ne pas réussir notre dump sur les autres langues si jamais certaines balises sont mal renseignées.

Mais l'extraction d'information à partir des balises meta nous a réservé quelques surprises. Par exemple, on trouve parfois deux balises meta charset. Elles indiquent parfois la même information. Dans ce cas, la variable $encodageDeLaMeta qui sert à déterminer comment traiter la page, comment la dumper et s'il est nécessaire de la convertir peut prendre une valeur telle que « utf-8 utf-8 ». Il est facile de régler ces cas là grâce à la commande « sort -u ». Mais dans des cas où les deux balises expriment une information différente, comme pour l'URL 65 de l'allemand avec une balise indiquant « utf-8 » et une autre indiquant « UTF-8 », nous sommes obligées de laisser la main à l'étape avec iconv. La page se trouve alors traitée comme une page encodée autrement qu'en UTF-8:dumpée puis convertie !

De plus les informations ne sont pas exprimées d'une manière uniforme dans ces balises : l'encodage des pages peut aussi être exprimé avec des majuscules, des minuscules, des barres obliques : « utf-8 », « UTF-8/ »etc. Nous avons donc dû tenir compte de la casse dans l'expression de la condition sur l'encodage des pages, et ajouter une disjonction : « utf-8 || UTF-8 ». Nous avons enlevé les barres obliques à l'aide d'un pipe « tr -d \ » lors de l'extraction d'information de la balise meta.

Nous avons concentré la résolution des problèmes liés à l'expression des balise meta charset à l'utf-8. Pour les autres encodages, nous laissons la main à iconv ou encore à file dans les étapes suivantes.

Dump :

Nous nous sommes aperçues qu'il valait mieux effectuer le dump à partir des pages aspirées et stockées localement. En effet, certaines URLS qui avaient été correctement aspirées rendaient un dump vide. Nous soupçonnons que cela est dû à des redirections : l'option -L de curl permet d'aspirer ces pages malgré tout, mais lynx n'accède pas à ces pages. Travailler sur les pages en local règle donc ce problème et fait gagner du temps lors du traitement du script.

3- Résultats

Les résultats de notre projet se découpent donc en deux formes : des nuages de mots et un tableau présentant les URLS, un lien vers les pages aspirées, dumpées, converties en utf-8 et les contextes au format texte puis html.

Pour les nuages de mots, nous avons choisi le site Tagsedo. Après avoir testé Word It Out, nous l'avons préféré car il offre la possibilité d'intégrer directement sur notre site un nuage dynamique. Les formes proposées sont aussi plus sympathiques. De plus, grâce Tagsedo, nous avons pu obtenir un nuage pour le chinois, ce qui n'a par exemple pas été possible avec Word It Out. Par contre, si les nuages de mots fonctionnent bien avec le chinois et l'anglais, nous avons plein de mots vides pour le français et l'allemand, et ceci avec les deux site de nuages de mots que nous avons testés.

4- Analyse :

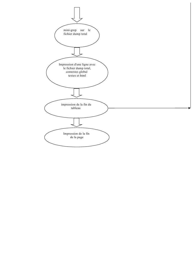
Pour procéder à l'analyse des résultats avec le trameur, nous avons dû ajouter une balise à nos fichier dumps globaux pour séparer les différents sous-corpus qui constituent nos données. Nous aurions pu faire en sorte que ces balises s'insèrent automatiquement en balisant nos fichiers d'URLS et en ajoutant une clause if au début de notre programme pour distinguer les URLS des frontières de corpus. Mais nous ne l'avons pas fait par manque de temps. Nous avons en revanche pu ajouter cette étape à notre programme perl. Nous avons d'ailleurs utilisé le tableau de résultats de notre script perl pour baliser nos fichiers globaux.

Nous avons ensuite rencontré un véritable problème lors de l'analyse des données avec le trameur : nous n'avons pas réussi à traiter le chinois avec ce logiciel. Après examen du fichier contenant les données, nous nous sommes aperçues que l'encodage en utf-8 de certaines pages s'était mal passé (les pages 18, 11 et 21). Nous ne l'expliquons pas. De plus, même en supprimant manuellement les parties mal encodées, nous ne réussissons pas à passer ce fichier au trameur. Peut-être que d'autres pages mal encodées se cachent encore dans le fichier? Ou peut-être qu'on ne peut tout simplement pas traiter le chinois au trameur?

Et nous n'avons pas réussi non plus à ouvrir notre fichier dump global du français avec le trameur.

Après cet exposé de notre démarche pour mener à bien notre projet, nous vous invitons à aller consulter les résultats de notre script, et notre analyse.